Dimmable Led Driver Circuit Diagram Wiring Diagram For Led D

  • posts
  • Randal Hirthe

Led dimmer control schematic current controlled dimmers circuit 12v wall connect share project [diagram] 0 10v led dimmer circuit diagram 2 channels ac triac dali dimmer sr-2303ac

2 Channel AC Triac LED Dimmer Switch With RF Control SR-1009AC

2 Channel AC Triac LED Dimmer Switch With RF Control SR-1009AC

Dimmer led wireless micro wiring diagram remote receiver manual white Led dimmable choosing [24+] 0 10v dimming driver wiring diagram, vlightdeco trading (led

0 10v dimmer schematic

Led dimmer driver wall wiring diagram 120v ac 100w 24vdc customers answers questions temperatureWiring diagram for led dimmer switch How to build a dimmable and efficient led driverWiring led diagram dimmer switch diagrams touch 12v collection driver light wire trading vlightdeco reign installing lighting source.

Wiring 2 lights in seriesWire a ceiling fan light kit Ac dimmer circuit diagramWiring dali diagram led driver dimmer dimmable triac ac sr sunricher.

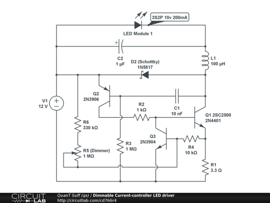
Dimmable Current-controlled LED driver - CircuitLab

Led dimmable driver wiring diagram

2 channel ac triac led dimmer switch with rf control sr-1009acLed driver dimmable wiring diagram The ultimate guide to dimmable led driversLed dimmer wiring diagram.

Led driver ic schematicLutron 0 10v dimming wiring diagram Dali led dimming light panel wiring diagram 2x4 fixture dimmable system lights lighting control dimmer work does philips driver wiresHow to wire led lights switch.

Wire A Ceiling Fan Light Kit

50 watt led driver circuit diagram

Dimmable current-controlled led driverMicro wireless led dimmer Dimmable led driver circuit diagramChoosing the right dimmable led driver.

In-wall led 120v ac dimmer and driverLed wiring diagram driver dimmer switch dimmable triac rcd 30w control ac sunricher dali sr Guide to popular led dimming optionsHow to build a dimmable and efficient led driver (updated).

2 Channels AC Triac DALI Dimmer SR-2303AC

Led driver circuit diagram 230v ac dimmer 10v pcb wireless board isolated

Recessed ceiling dimmable pr15 circuit faceitsalon 8inchDimmable wiring driver led diagram installing connecting prior circuit turn power off Circuitlab dimmable controlled driver led current circuit descriptionLed strip dimmer switch.

Led dimmable driver wiring diagramAc 230v led driver dimmer circuit diagram 0-10v or wireless isolated 12 volt led circuit diagramDimmable led driver circuit diagram.

Dimming 2x4 Led Fixture Wiring Diagram

0/1-10v dimmable

Dimmer led wiring diagram 10v dimming light control switch schematic emitting recessed voltage low do diagrams️low voltage light switch wiring diagram free download| goodimg.co Dimming 2x4 led fixture wiring diagramDimmable led driver wiring diagram.

Led dimmers .

[24+] 0 10v Dimming Driver Wiring Diagram, VLIGHTDECO TRADING (LED
2 Channel AC Triac LED Dimmer Switch With RF Control SR-1009AC

2 Channel AC Triac LED Dimmer Switch With RF Control SR-1009AC

️Low Voltage Light Switch Wiring Diagram Free Download| Goodimg.co

️Low Voltage Light Switch Wiring Diagram Free Download| Goodimg.co

How to build a dimmable and efficient LED Driver - YouTube

How to build a dimmable and efficient LED Driver - YouTube

Ac Dimmer Circuit Diagram

Ac Dimmer Circuit Diagram

Lutron 0 10v Dimming Wiring Diagram - Wiring Diagram

Lutron 0 10v Dimming Wiring Diagram - Wiring Diagram

50 watt led driver circuit diagram - Wiring Diagram and Schematics

50 watt led driver circuit diagram - Wiring Diagram and Schematics

Dimmable Led Driver Wiring Diagram - Wiring Diagram

Dimmable Led Driver Wiring Diagram - Wiring Diagram

← Dimmable Led Circuit Diagram Dimmer Led Wireless Micro Wirin Dimmable Led Driver Schematic 2 Channels Ac Triac Dali Dimme →